陕西省人民政府
国家信访局
本站支持IPV6
无障碍阅读
长者模式
繁体
简体
登录
注册
搜 索
首页
机构设置
新闻中心
政府信息公开
网上信访
信访指南
互动交流
分享:
扫一扫:分享至微信
X
西安市各区县、西咸新区、开发区领导公开接访最新安排(2月9日—2月14日)
首页
>
新闻中心
>
市县信访
>
市区领导干部接访公告
西安市各区县、西咸新区、开发区领导公开接访最新安排(2月9日—2月14日)
时间:
2026-02-08 15:35
|
来源:
分享:
扫一扫:分享至微信
X
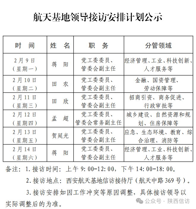
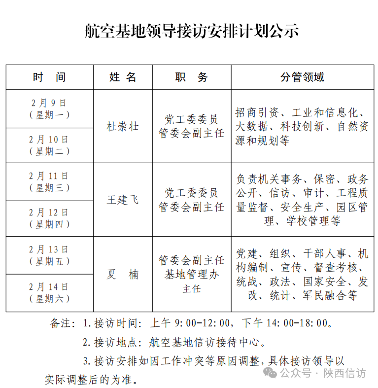
为进一步畅通信访渠道,方便人民群众及时就地反映诉求、解决问题,现将2月9日—2月14日西安市各区县、西咸新区、开发区领导接访安排公布如下:
扫一扫在手机打开当前页
首页
>
新闻中心
>
市县信访
>
市区领导干部接访公告